在线客服
热线电话 0572-8886198
关注我们
手机版
English版
登陆
注册
关键字:
浙江省地理信息产业园
首页
新闻动态
GIS业界
园区概况
招商引资
企业之家
小镇党建
招商引资
招商动态
入园企业风采
招商政策
招商指南
招商指南
您所处的位置:
首页
-
招商引资
-
招商指南
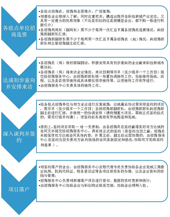
招商选资签约落户流程(试行)
15-10-10
上一篇:
企业入园办事流程图
下一篇:
无
联系我们
0572-8886198
手机版
微信公众号
返回顶部