首页
工作动态
地信红盟
先进典范
红领学院
人才创业
政策文件
组织架构
小镇党建
工作动态
地信红盟
两学一做
志愿活动
文体活动
政策文件
人才工作
两学一做
两新党建
红领学院
人才创业
千人计划
先进典范
组织架构
组织架构
您所处的位置:
首页
-
小镇党建
-
组织架构
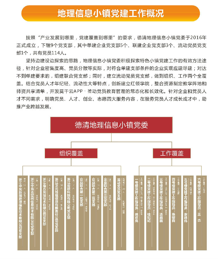
组织架构
16-05-11
上一篇:
无
下一篇:
无
地址:浙江省德清县武康镇塔山街901号
邮编:313200 电话:0572-8886198 传真:0572-8886172
www.fsyjmm.com 浙备15036406号